Planet Labs Consumer App: Planet News
Creating a mobile consumer facing application for a high tech startup
Visual design, Product Design, Concepting, Prototyping
Overview
Planet Labs provides universal access to information about the changing planet. They will operate the world’s largest fleet of Earth imaging satellites to frequently image the entire planet and provide open access to that information.
Goal
Planet Labs engaged us to develop an iPhone app that demonstrates the unique capabilities of the Planet Labs API to developers. The goal was to create an app that consumers would use on a daily basis.
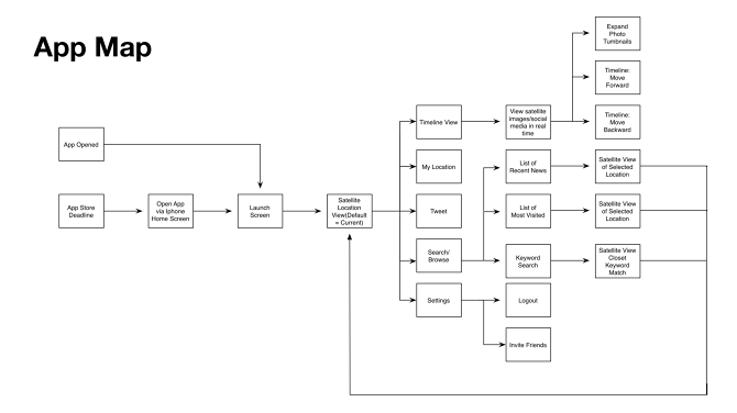
Solution
Planet News is a native iPhone app that aggregates proprietary satellite imagery and social media to surface news from anywhere on the globe.
Created as a project for Planet Labs along with Sarah Seegal
